2025 年 4 月 25 日,由国家市场监督管理总局、国家标准化管理委员会批准,禾赛作为牵头单位及第一起草单位主持编制的《车载激光雷达国家标准GB/T 45500-2025》正式发布并实施。该标准的发布,不仅填补了国内车载激光雷达技术标准的空白,更为禾赛主导制定的 ISO 国际标准打下了坚实的技术基础。这一里程碑标志着我国在智能驾驶传感器标准化领域取得重大突破。

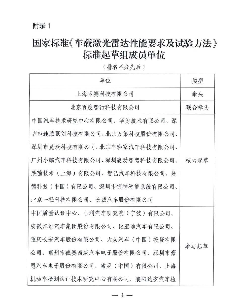
作为我国车载激光雷达领域的首个国家级标准,GB/T《车载激光雷达性能要求及试验方法》于 2021 年开始预研,2023 年 3 月正式获批立项。在三年多的制定过程中,禾赛携手了五十余家国内主要激光雷达制造商及核心整车企业的顶级专业力量,规定了车载激光雷达的性能、可靠性要求及试验测试方法,具有行业权威性与代表性。


作为智能汽车的“隐形安全气囊”,激光雷达的车规化要求和验证至关重要。然而,此前行业缺乏统一标准,各企业的性能评估体系存在差异,难以进行产品的对比或评估,给自动驾驶技术的应用带来了潜在的安全风险。国家标准和行业标准的制定,成为了全行业迫在眉睫的重要课题。
该标准的发布和实施,不仅为激光雷达制造商提供了明确的指引以及可量化的技术门槛,也为自动驾驶汽车制造商在选择和使用激光雷达产品时提供了重要参考。这种标准化效应,有助于推动产业从“野蛮生长”向“高质量发展”转型,最终惠及整个汽车消费市场。
2024 年 9 月,由禾赛主导的国际激光雷达标准 ANSI/UL 4740 正式发布。这一标准是中国首次成功发起并被美国国家标准 ANSI 采纳的 UL 标准,内容涵盖激光雷达的功能安全、网络安全、预期功能安全及电气机械安全等多个方面。参与单位包括英特尔、博世、大陆等国际知名企业,充分体现了禾赛在全球激光雷达领域的技术实力和行业影响力。
在激光安全方面,禾赛于今年 3 月参加了国际顶级激光安全会议(ILSC),在该会议上发表了三场精彩演讲和三篇学术文章。禾赛是唯一公开发表文章的中国企业、也是唯一公开发表文章的激光雷达企业。



作为我国车载激光雷达领域的首个国家级标准,GB/T《车载激光雷达性能要求及试验方法》于 2021 年开始预研,2023 年 3 月正式获批立项。在三年多的制定过程中,禾赛携手了五十余家国内主要激光雷达制造商及核心整车企业的顶级专业力量,规定了车载激光雷达的性能、可靠性要求及试验测试方法,具有行业权威性与代表性。

车载激光雷达市场爆发,标准制定亟需跟上

禾赛ATX激光雷达
作为智能汽车的“隐形安全气囊”,激光雷达的车规化要求和验证至关重要。然而,此前行业缺乏统一标准,各企业的性能评估体系存在差异,难以进行产品的对比或评估,给自动驾驶技术的应用带来了潜在的安全风险。国家标准和行业标准的制定,成为了全行业迫在眉睫的重要课题。
标准发布意义重大,填补国内技术标准空白
该标准的发布和实施,不仅为激光雷达制造商提供了明确的指引以及可量化的技术门槛,也为自动驾驶汽车制造商在选择和使用激光雷达产品时提供了重要参考。这种标准化效应,有助于推动产业从“野蛮生长”向“高质量发展”转型,最终惠及整个汽车消费市场。
立足中国,引领全球激光雷达标准化建设
2024 年 9 月,由禾赛主导的国际激光雷达标准 ANSI/UL 4740 正式发布。这一标准是中国首次成功发起并被美国国家标准 ANSI 采纳的 UL 标准,内容涵盖激光雷达的功能安全、网络安全、预期功能安全及电气机械安全等多个方面。参与单位包括英特尔、博世、大陆等国际知名企业,充分体现了禾赛在全球激光雷达领域的技术实力和行业影响力。
在激光安全方面,禾赛于今年 3 月参加了国际顶级激光安全会议(ILSC),在该会议上发表了三场精彩演讲和三篇学术文章。禾赛是唯一公开发表文章的中国企业、也是唯一公开发表文章的激光雷达企业。

禾赛激光安全负责人孟颖在2025 ILSC上发表演讲

禾赛科技的技术专家代表中国参加国际标准化组织年会